扫一扫二维码
进群一起备考
查看更多
当前 - 选择题 - 进度管理困难
单选题
2021年11月第44题
困难
单选题
2021年11月第44题
#第二版教材
#必须掌握
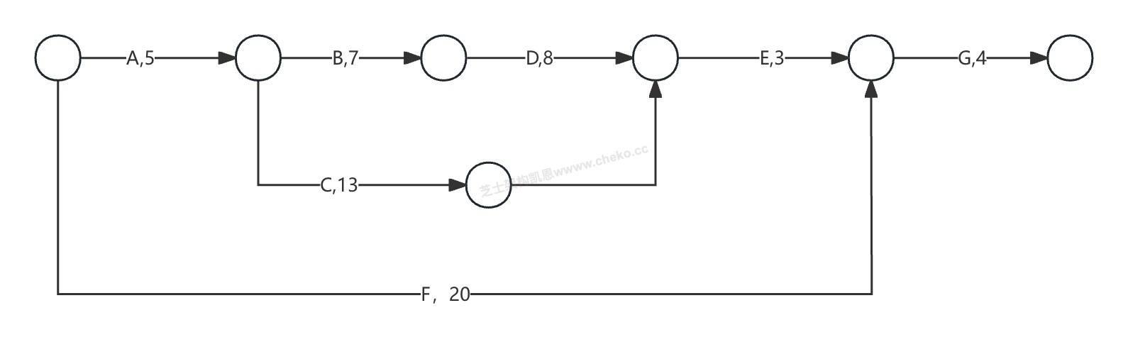
某项目包括A~G七个作业,各作业之间的衔接关系和所需时间如下表:

其中,作业C所需的时间,乐观估计为5天,最可能为14天,保守估计为17天。假设其他作业都按计划进度实施,为使该项目按进度计划如期全部完成。作业C(__)。
问题(1)
浓缩知识点
在项目进度管理中,三点估算法是估算不确定性活动预期持续时间的常用方法,公式为预期活动时间=(乐观时间+4×最可能时间+悲观时间)/6,能将活动的三种时长估算整合为更具参考性的预期时长。双代号网络图可清晰呈现各活动间的逻辑衔接关系,是分析项目进度的重要工具,借助它能识别出项目的关键路径——即网络图中总持续时间最长的路径,该路径决定了项目的最短完工工期,处于关键路径上的活动无调整空间,一旦延误就会直接影响项目总工期。不在关键路径上的活动具备总时差,它指的是在不延误项目总工期的前提下,该活动最多可拖延的时间,计算方式可通过关键路径总时长减去该活动所在非关键路径的总时长,或是利用节点最早、最晚时间参数推导得出,合理运用总时差可灵活调配非关键活动的进度,优化项目资源的分配与使用。
正确答案
D
此题考察的是网络图的相关知识。
首先使用 3 点估算法计算出 C 的所需天数。然后构造双代号网络图,

最后来看计算关键路径,这里的关键路径为ABDEG,长度 27,显然 C 不在关键路径上。
进一步计算 C 的总时差27-(5+13+3+4),会发现 C 的总时差为2,所以 C 可以比期望时间最多拖延2天。一定要画出网络图,架构系分的题目都不是很难,双代号网络图画是最简单的。
这里的三点估算法实际上预期活动天数 = (最小+4*最可能+最大)/ 6 。
这个只是在项目管理中常考到,架构作为补充知识了解即可。
