扫一扫二维码
进群一起备考
查看更多
当前 - 选择题 - 进度管理简单
单选题
2019年11月第39题
简单
单选题
2019年11月第39题
#第二版教材
#了解即可
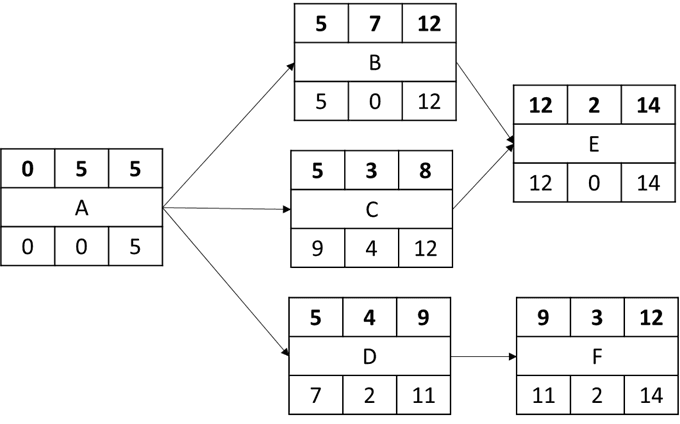
某工程项目包括六个作业 A~F,各个作业的衔接关系以及所需时间见下表。作业 D 最多能拖延(__)天,而不会影响该项目的总工期。

问题(1)
浓缩知识点
项目进度管理中,关键路径是项目网络图里总持续时间最长的路径,它直接决定项目的最短完成工期,关键路径上的活动总时差为0,一旦延误就会影响总工期。总时差又称浮动时间,指某项活动在不影响项目总工期的前提下,可延迟的最大时长。计算非关键路径上活动的总时差,有两种核心方式:一是用关键路径总工期减去该活动所在非关键路径的总时长,得到的差值是该路径上活动可共享的总浮动时间,若该路径上仅该活动可灵活调整,此差值就是它的最大可拖延时间;二是通过活动的最晚开始时间与最早开始时间的差值,或最晚完成时间与最早完成时间的差值来计算。在项目管控中,合理利用非关键活动的总时差,还可调配资源至关键活动,优化整体项目进度。
正确答案
C
此题考察的是网络图的相关知识。
根据题干给出的依赖关系,可以画出单代号进度网络图,并分析其各活动的最早开始和完成时间、最晚开始和完成时间,以及总时差。

这个是最常规的做法,但是架构的进度管理题目一般不会很难,这样做会显得有点麻烦。当然你不画那么复杂的也行,你画双代号网络图更加直观一点。双代号网络图凯恩建议你把作业名称和作业时长用逗号分割开来,这样你就不会搞错。

从图中可以看到,从起点到终点(两个终点)总共有三条路径,路径 1:A→B→E,路径 2:A→C→E,路径 3:A→D→F。其中路径 1,2 因为有交叉,所以他们的共同决定了从起点到 E的路径长度14。另外可以看到路径3 的长度是 12。因为关键路径是14 天(由最长的那条路径ABCE决定),而 ADF 路径长度为 12,所以 D 活动能够延迟 2 天不会影响项目总工期。所以选择答案 2。
