扫一扫二维码
进群一起备考
查看更多
当前 - 选择题 - 项目管理中等
单选题
2016年5月第38题
中等
单选题
2016年5月第38题
#第二版教材
#必须掌握
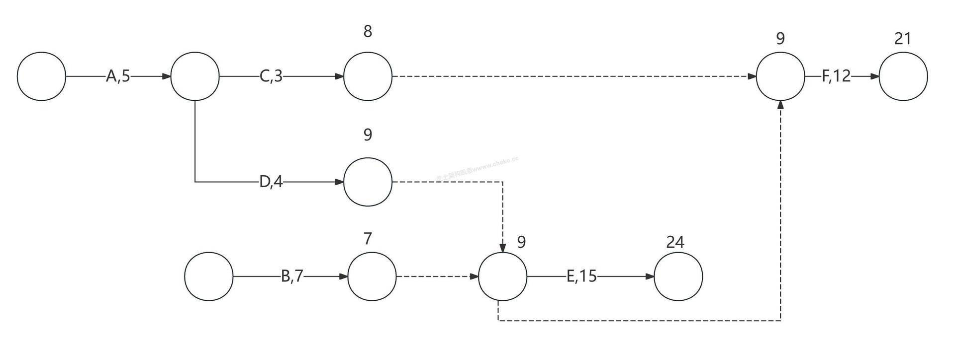
某工程包括A、B、C、D、E、F六个作业,分别需要5、7、3、4、15、12天。A必须在C、D开始之前完成,B、D必须在E开始之前完成,C必须在F开始之前完成,F不能在B、D完成之前开始。该工程的工期至少需要 (问题1) 天。若作业E缩短4天,则整个工期可以缩短 (问题2) 天。
浓缩知识点
关键路径法(CPM)是项目进度管理的核心方法,核心知识点如下:
- 关键路径定义:项目活动网络图中总时长最长的活动路径,它直接决定项目的最短工期,关键路径上的活动无浮动时间,其延误或压缩会直接影响总工期,非关键路径的活动存在浮动时间,调整一般不改变总工期。
- 关键路径判定:先明确所有活动的先后依赖关系,梳理出所有可行的活动路径,计算每条路径的活动时长总和,时长最大的路径即为关键路径,该时长就是项目所需的最短工期。
- 工期压缩规则:仅压缩关键路径上的活动才可能缩短总工期;若压缩后原关键路径的时长低于其他路径,关键路径会发生转移,需重新计算新的关键路径与总工期;若存在多条时长相同的关键路径,需同步压缩这些路径上的活动,才能有效缩短总工期。
- 依赖关系基础:活动间的紧前、紧后依赖关系是构建活动网络、梳理路径的前提,依赖关系直接决定活动执行顺序与路径组合的可能性,是应用关键路径法的核心基础。
正确答案
C
本题考察的是关键路径法(CPM)在网络计划中的应用与工期压缩分析。
根据题意作出如下双代号网络图。可以看到

问题 1:按照题干给出条件,最短工期就是下图的最长路径,就是24。
选择选项 C。
问题 2:若 E从 15 缩短到 11,那么 ADE 的路径就缩短到 20,此时关键路径就是 ADF,最短工期为 21。和问题 1 相比缩短 3 天。
所以选择选项 C。
