扫一扫二维码
进群一起备考
查看更多
当前 - 选择题 - 项目管理中等
单选题
2019年5月第30题
中等
单选题
2019年5月第30题
#第二版教材
#必须掌握
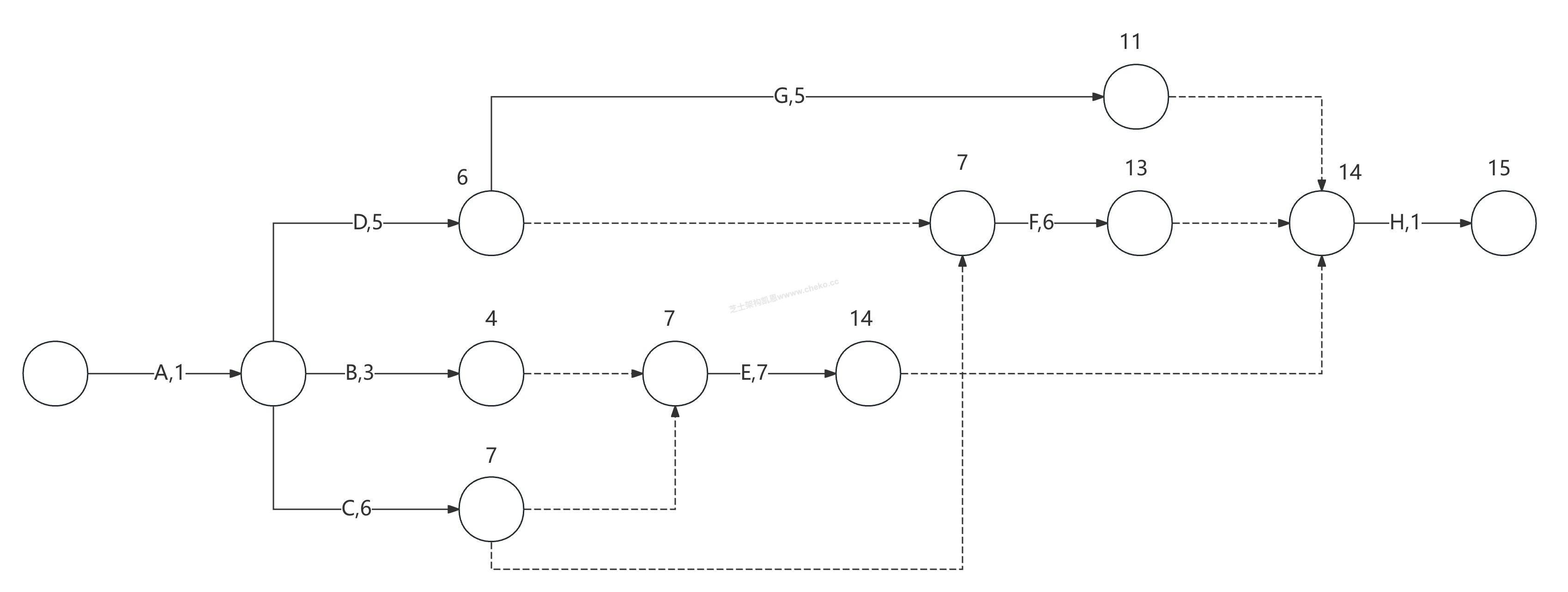
某项目有A〜H八个作业,各作业所需时间(单位:周)以及紧前作业如下表:

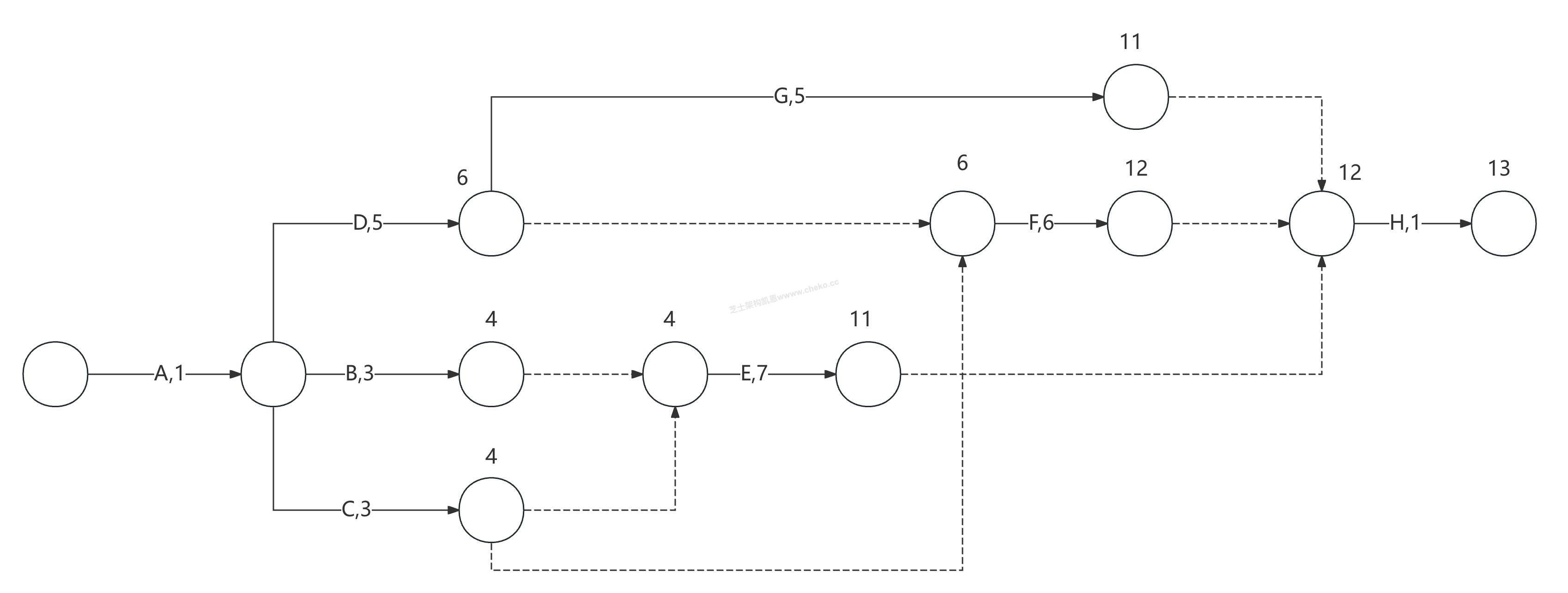
该项目的工期为(【13】)周。如果作业C拖延3周完成,则该项目的工期(【拖延2周】)。
浓缩知识点
关键路径法(CPM)是项目进度管理的核心方法之一,核心逻辑为:项目的最短工期由网络图中最长的活动路径即关键路径决定,关键路径上的所有活动无总浮动时间也就是松弛时间,任意关键活动的延误都会直接导致总工期延误;非关键路径上的活动存在总浮动时间,在该时长内的延误不会影响总工期,若延误时长超过总浮动时间,则会引发关键路径转移,此时总工期的变化量为新关键路径总时长与原关键路径时长的差值。应用该方法时,需先依据各活动的紧前紧后关系绘制项目活动网络图,再计算各路径的累计时长以确定关键路径及总工期;分析活动延误影响时,要先判断活动所属路径类型,结合浮动时间或路径时长变化来评估对总工期的具体影响。
正确答案
B
本题考察的是关键路径法(Critical Path Method, CPM)与进度延迟分析。
关键是作出如下所示的双代号网络图,可以看到,
问题 1:最短工期就是这里的最长路径,13。

问题 2:若C拖延 3 周,关键路径会发生变化,如下图所示
关键路径长度发生变化,变成 15,所以拖延两周。

