扫一扫二维码
进群一起备考
查看更多
当前 - 选择题 - 项目管理困难
单选题
2012年5月第39题
困难
单选题
2012年5月第39题
#第二版教材
#了解即可
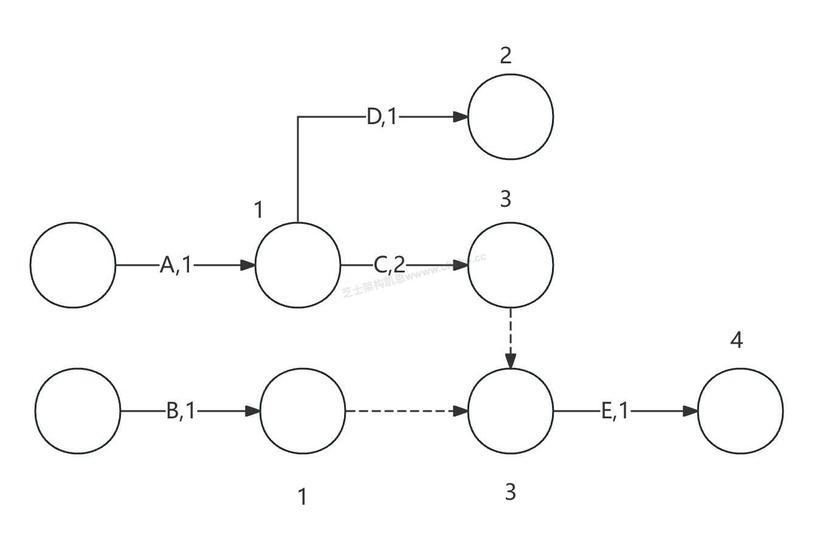
某项目包括A、B、C、D、E五个作业,各个作业的紧前作业、所需时间和所需人数如下表:

假设该项目的起始时间为0(单位:周),为使该项目各作业的进度和人力资源安排更合理,各作业的起始时间应分别为(__)。
问题(1)
浓缩知识点
在项目进度与资源优化管理中,首先要借助PERT/CPM网络计划方法,通过作业的紧前关系绘制项目网络图,识别出决定项目总工期的关键路径——关键路径上的作业无总时差,进度不可随意调整;非关键路径的作业则具备可灵活安排的总时差窗口。而资源均衡(如人力资源平衡)的核心逻辑,是在不突破项目总工期的前提下,利用非关键作业的时差调整其起始时间,让各时段的资源需求尽量平稳,同时严格契合项目的资源最大供给限制。实操时,通常先固定关键路径作业的执行进度,再合理平移非关键作业的开展时段,以此既避免资源过载超出承载上限,也减少资源闲置浪费,优化资源调度效率,保障项目在既定工期内高效落地。
正确答案
D
本题考察的是PERT/CPM网络计划与资源均衡(资源平衡)。
先据紧前关系绘制网络:关键路径为A→C→E,总工期4周。
故A最早从第0周开始;C须在A后,历时2周,合理安排为第1~2周;E在C后,最早第3周开始。

现在需要再考虑人力资源的合理安排。既然题目给出了最多 15 人的隐含条件。会发现可以凑出下列表格:

各周需要的人数为10、15、13、15。
还有一种方案如下,

下面这种方案的优势在于用工人数是,各周需要的人数为10、13、15、15。调度更加方便,所以选择选项 D。
就是 ABCD 分别在 0,2,1,1,3 开始,此时只要 15 人就可以达到最优工期。
